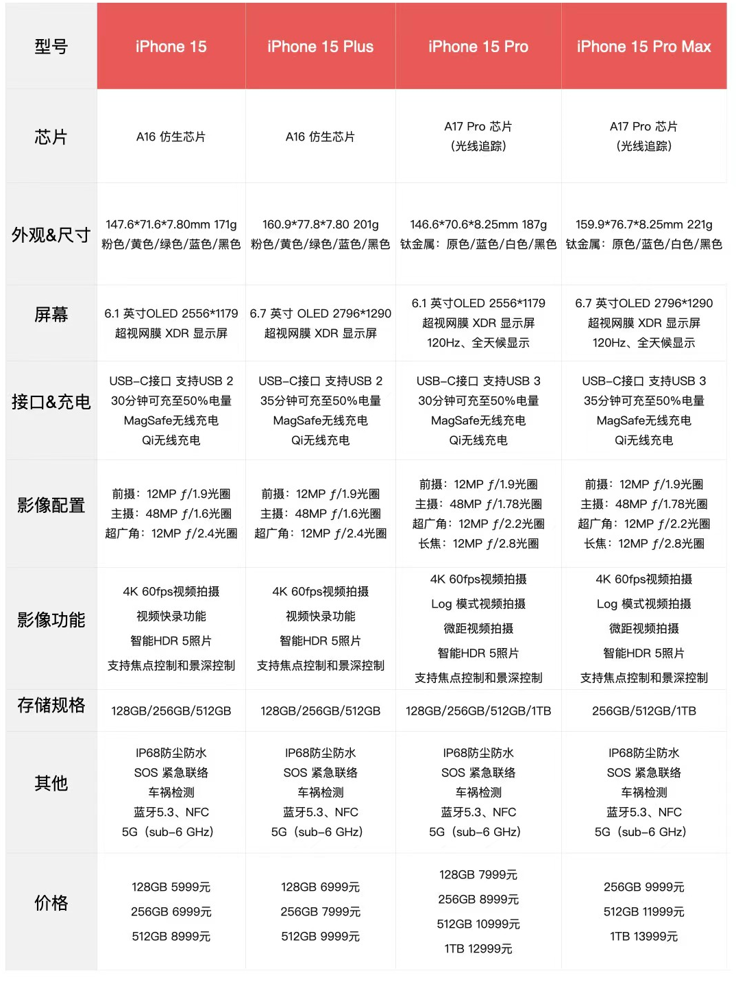
今年iPhone 15系列包含4款产品,分别是iPhone 15、iPhone 15 Plus以及iPhone 15 Pro和iPhone 15 Pro Max,最大的更新在于全系搭载灵动岛、全系使用USB-C接口。
在外观上,iPhone 15和iPhone 15 Plus均采用全新外观,首次用于iPhone的融色玻璃背板,带来五种彩色外观:粉色,黄色,绿色,蓝色,黑色。
iPhone 15 Pro和iPhone 15 Pro Max在外观上首次使用了质地坚固和轻盈的钛金属。在中框上,两款手机都有全新的拉丝纹理,弧形边沿。iPhone 15 Pro系列有黑钛金、白钛金、蓝钛金、天然钛金配色可供选择。
在屏幕上,iPhone 15和iPhone 15 Plus的显示屏尺寸分别为6.1 英寸和6.7英寸,并且都拥有灵动岛设计。二者都搭载超视网膜XDR显示屏,HDR 亮度峰值现在最高可达1600尼特,在日光照射环境下,室外峰值亮度最高可达2000尼特,是上代产品的2倍。
iPhone 15 Pro和iPhone 15 Pro Max提供6.1英寸和6.7英寸两种显示屏尺寸,都是超视网膜XDR显示屏,支持全天候显示和ProMotion,并且拥有iPhone史上最窄的边框。
此外,在iPhone 15 Pro系列中,静音拨片退出舞台,改用Action按钮。Action按钮的操作类似于Apple Watch Ultra,用户根据可以自己的偏好,来启用相机、录屏、打开笔记应用或者指定打开某款App,自然用户也可以将其设置为静音开关,切换铃声/振动模式。
影像方面,iPhone 15和iPhone 15 Plus都搭载了4800万像素的主摄(100%对焦像素,f1.6光圈),配备四合一像素传感器以及100% Focus Pixels功能可实现快速自动对焦。此外还有一枚1200万像素超广角摄像头,13毫米焦距, /2.4光圈和120°视角。
iPhone 15 Pro除了拥有4800万像素主摄、1200万像素超广角,还拥1200万像素3倍长焦,可实现77毫米焦距, /2.8光圈,光学图像防抖功能。
iPhone 15 Pro Max最突出的亮点是提供了120毫米焦距的5倍变焦,为iPhone迄今最长的光学变焦距离。这枚5倍变焦镜头为四重反射棱镜设计。
硬件上,iPhone 15和iPhone 15 Plus采用A16仿生芯片,2颗高性能核心带来20%的能耗降低,4颗高能效核心组成6核中央处理器,还有5核图形处理器的内存带宽提升达 50%,全新的16核神经网络引擎,运算速度可达到每秒近17万亿次。
iPhone 15 Pro系列搭载全新的A17 Pro芯片,A17 Pro是业内首款3纳米工艺的芯片,拥有190亿个晶体管,配备六核CPU,性能核心提升最快可达10%,能效核心的性能功耗比是竞品的三倍。拥有16核神经引擎,速度比前代快2倍,每秒可处理高达35万亿次操作,可加速机器学习。
iPhone 15的国行价格分别是:128G售价5999元、256G售价6999元、512G售价8999元。iPhone 15 Plus的国行价格为:128G售价6999元、256G售价7999元、512G售价9999元。iPhone 15 Pro的国行价格为:128G售价7999元、256G售价8999元、512G售价10999元、1TB售12999元。iPhone 15 Pro Max国行价格为:256G售价9999元、512G售价11999元、1TB售价13999元。预购将于9月15日(周五)开启,9月22日(周五)起正式发售。
除了全新的iPhone 15系列,本次发布会苹果还推出了新一代Apple Watch Series 9。Apple Watch Series 9搭配全新S9芯片,可实现18小时续航;定位更高端的Apple Watch Ultra 2搭载最新S9芯片,续航可达36小时,低功耗时可达72小时。
价格方面,国行Apple Watch Series 9智能手表起售价为2999元。Apple Watch Ultra 2国行售价6499元。
原创文章,作者:开心电脑网,如若转载,请注明出处。
